前兩天我對二極管的特性作了一個深入的分析,也就是:二極管的單向導電不是絕對的,不管什么類型的二極管它的工作頻率都有一個上限,一旦超過這個值它將徹底失去單向導電性而相當于一根導線,因為它的結電容在頻率很高的時候容抗近乎為零,這時候二極管就將徹底失去它的作用了。
二極管只要存在結電容就必然會影響反向恢復時間和反向電流,而反向電流是我們不希望看到的,而且過大的反向電流還會使二極管擊穿!
那么我們能不能控制和減小反向電流呢?答案是肯定的!
具體可以采取哪些措施呢?最簡單的辦法就是給二極管再并聯一只電容器!


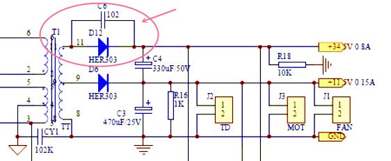
開關電源輸出整流二極管吸收電容
C5的主要作用其實為了吸收過高的反向電壓,也就是當二極管截止的時候二極管所承受的電壓,因為電感的感應電壓非常高,不加以抑制的話這個電壓就有可能會超過它的耐壓值,同時也會有比較大的反向電流,這樣的話二極管就會有擊穿的風險!所以這個小電容的作用也是非常關鍵的!
烜芯微專業制造二極管,三極管,MOS管,橋堆等20年,工廠直銷省20%,4000家電路電器生產企業選用,專業的工程師幫您穩定好每一批產品,如果您有遇到什么需要幫助解決的,可以點擊右邊的工程師,或者點擊銷售經理給您精準的報價以及產品介紹
烜芯微專業制造二極管,三極管,MOS管,橋堆等20年,工廠直銷省20%,4000家電路電器生產企業選用,專業的工程師幫您穩定好每一批產品,如果您有遇到什么需要幫助解決的,可以點擊右邊的工程師,或者點擊銷售經理給您精準的報價以及產品介紹

