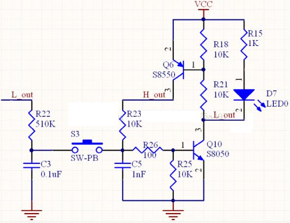
先上一個低功耗的一鍵開關機電路,這個電路的特點在于關機時所有三極管全部截止幾乎不耗電。


原理很簡單:
利用Q10的輸出與輸入狀態相反(非門)特性和電容的電流積累特性。剛上電時Q6和Q10的發射結均被10K電阻短路所以Q6和Q10均截止,此時實測電路耗電流僅為0.1uA,L_out輸出高,H_out輸出低。此時C3通過R22緩慢充電最終等于VCC電壓,當按下S3后C3通過R26給Q10基極放電,Q10迅速飽和,Q6也因此飽和,H_out變為高電平,當C3放電到Q10be結壓降0.7V左右時C3不再放電,此時若按鍵彈開C3將進一步放電到Q10的飽和壓降0.3V左右,當再次按下S3,Q10即截止。
這個電路可以完美解決按鍵抖動和長按按鍵跳檔的問題,開關狀態翻轉只發生在按鍵接觸的瞬間,之后即便按鍵存在抖動或長按按鍵的情況開關狀態不會受到影響。這是因為R22的電阻很大(相對R23,R26,R25)當C3電容的電壓穩定后,R22遠不足以改變Q10的開關狀態,R22要能改變Q10的狀態必須要等S3彈開后C3將流過R22的小電流累積存儲,之后再通過S3的瞬間接觸快速大電流釋放從而改變Q10的狀態。
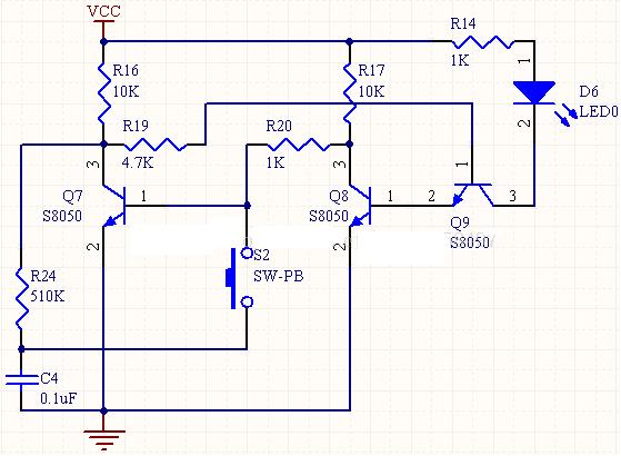
非低功耗的三極管一鍵開關機電路:


這個電路的原型來自互聯網,參數有調整,原理和第一個低功耗電路相似在此不再贅述。以上兩個電路都深入了解之后再看本帖的主題一鍵三檔電路:


這個電路實際就是本帖前兩個電路的融合,可以實現低功耗待機和1檔、2檔、關機等3個檔位。上電之初由于Q1,Q4,Q5的be結都并聯了電阻,因此所有三極管都截止電路低功耗待機,C3開始充電到VCC電壓。當按下S1后,Q5飽和,同時Q1也因此飽和,L_out1輸出低電平Q4截止—>Q3截止、Q2飽和,C3放電為0.3V(Q5的飽和壓降)左右。再次按下S1,Q5截止L_out1輸出高電平—>Q2截止,Q4飽和L_out2輸出低電平,由于R4和C1的延時作用Q3會延遲飽和,可以保證Q2完全截止后Q3基極才會為低電平,因此Q2,Q3都不會飽和。當再次按下S1,Q5由截止變為飽和L_out1再次輸出低電平—>Q2飽和(同時Q4截止),Q3飽和延遲—>Q1截止,電路進入待機狀態。
烜芯微專業制造二極管,三極管,MOS管,橋堆等20年,工廠直銷省20%,上萬家電路電器生產企業選用,專業的工程師幫您穩定好每一批產品,如果您有遇到什么需要幫助解決的,可以點擊右邊的工程師,或者點擊銷售經理給您精準的報價以及產品介紹
烜芯微專業制造二極管,三極管,MOS管,橋堆等20年,工廠直銷省20%,上萬家電路電器生產企業選用,專業的工程師幫您穩定好每一批產品,如果您有遇到什么需要幫助解決的,可以點擊右邊的工程師,或者點擊銷售經理給您精準的報價以及產品介紹

