PMOS開關電路
負載開關電路日常應用比較廣泛,主要用來控制后級負載的電源開關。此功能可以直接用IC也可以用分立器件搭建,分立器件主要用PMOS加三極管實現。
電路分析
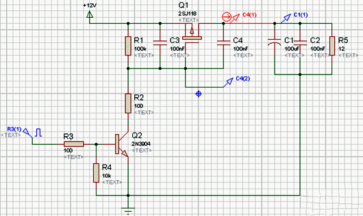
如下圖所示R5模擬后級負載,Q1為開關,當R3端口的激勵源為高電平時,Q2飽和導通,MOS管Q1的VGS<VGSth導通,R5負載上電,關斷時負載下電。
電路中R3為三極管Q2的限流電阻,R4為偏置電阻,R1R2為Q1的柵極分壓電阻,C1C2為輸出濾波電容。

問題分析
當Q1導通上電瞬間電容兩端電壓不能突變會出現很高的沖擊電流。此電流很可能會損壞MOS管或者觸發前級電源的過流保護,所以此沖擊電流并不是我們想要的。接下來給R3端口加單脈沖激勵源,觀察Q1(D)處的沖擊電流。

通過仿真觀察電流記錄數據圖表發現Q1(D)處的電流峰值為約20A,穩態電流為1A。峰值較大給電路造成很大壓力,接下來我們要想辦法將此沖擊電流降下來,保障電路的安全。
故障分析
MOS的可以等效成下圖右側的電路模型,
輸入電容Ciss=Cgs+Cgd,
輸出電容Coss=Cgd+Cds,
反向傳輸電容Crss=Cgd,也叫米勒電容。

從MOS的啟動波形可以看出MOS管開啟過程主要受Cgs和Cgd共同影響。如果延長開啟過程主要是延長t1—t2階段和t2—t3階段,在負載確定的情況下主要是增大Cgs和Cgd等效電容來實現。
仿真實踐
在原有電路中加入C3和C4 100nF電容

仿真得出啟動時電流波形為,其中紅線為Q1的Vgs波形綠線為C4(1)測到的啟動電流波形。

明顯對比之前不加C3、C4電容時啟動沖擊電流波形峰值下降,開通時間變長,并且尖峰后移。
調整C3和C4的值為1000nf時,效果更加明顯。

實驗結論
實驗得出增加MOS的Cgs和Cgd可實現開通緩啟動功能,保護MOS不受到沖擊損壞。
〈烜芯微/XXW〉專業制造二極管,三極管,MOS管,橋堆等,20年,工廠直銷省20%,上萬家電路電器生產企業選用,專業的工程師幫您穩定好每一批產品,如果您有遇到什么需要幫助解決的,可以直接聯系下方的聯系號碼或加QQ/微信,由我們的銷售經理給您精準的報價以及產品介紹
聯系號碼:18923864027(同微信)
QQ:709211280

