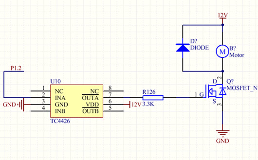
這是一個單片機驅動普通直流電機的電路圖。

解釋一下電路:TC4426是一個“MOS管驅動芯片”,供電電壓12V,如果P1.2是高電平(5V),那么OUTA引腳就是低電平(0V),如果P1.2是低電平,那么OUTA就是高電平(12V)。
關于這一點,通過芯片原理圖上的OUTA上面的橫杠也可以看的出來,輸入和輸出是反向的。當MOS管柵極(G極)是高電平(一般大于4V就可以導通了,具體看MOS管型號的datasheet),MOS管導通,直流電機工作,如果MOS管柵極是低電平,MOS管不導通,電機不轉。
為了上電以后,電機先不能轉,讓它轉的時候再轉。所以單片機初始化引腳的時候,就要把引腳初始化為高電平。
實際上,單片機上電有一個復位的過程,復位以后,單片機才會工作,在這個復位過程中,單片機的引腳電壓是不定的,所以就有可能造成電機短時啟動。
同時,在上電的過程中,G極的電位也是很不穩定的。為了穩定性,我們一般會在MOS管的柵極加個下拉電阻,在上電的時候把柵極拉低,不讓MOS管導通。不過,這個下拉電阻阻值的選擇是很關鍵的。
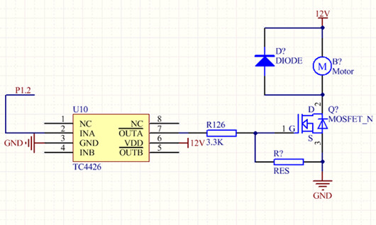
接了下拉電阻以后,電路圖如下:

那么這個電阻該選多大阻值呢?
通過測試,用4.7K的時候,高電平是7V左右;用33K的時候,高電平是11V左右。
那如果用比4.7K更小的電阻,高電平就會更低,如果高電平小于了4V,可能MOS管就導不通了。
歸根結底,還是最基本的歐姆定律和電阻分壓原理。

提醒:柵極驅動電壓要盡可能大,所以選用4.7K和33K做比較的話,33K就比較合適。
〈烜芯微/XXW〉專業制造二極管,三極管,MOS管,橋堆等,20年,工廠直銷省20%,上萬家電路電器生產企業選用,專業的工程師幫您穩定好每一批產品,如果您有遇到什么需要幫助解決的,可以直接聯系下方的聯系號碼或加QQ/微信,由我們的銷售經理給您精準的報價以及產品介紹
聯系號碼:18923864027(同微信)
QQ:709211280

