如何用單片機控制220V交流電的通斷
首先來說,220V交流電的負載是多大,是感性負載負載還是阻性負載,正常輸出功率是多大等這些都要考慮進去。
1、對于阻性負載
比如普通的燈泡,一般是30到40W左右,如果用220V交流電來控制通斷,簡單點的就用一個雙向可控硅直接控制,BT137電流達到7A,耐壓值600V,驅動燈泡足夠了


也可以加一個光耦


2、對于感性負載
比如電動機,因為它的內部有線圈,100W的電動機在啟動的時候可能達到1000W,因此這類電器電路就要加多一個阻容吸收電路,必要時候同時加一個壓敏電阻,可以使10471,根據實際間距選擇合適的壓敏電阻,因為瞬導通時候電壓很高,這樣就有起到過壓保護,以防一通電或者關斷時候產生感應電動勢產生的電壓把可控硅擊穿,有時候還會串聯一個電感。


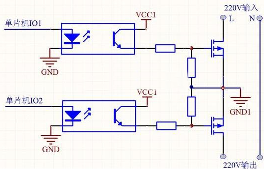
使用可控硅三極管MOS管的單片機控制220V交流電通斷電路圖解
使用單片機控制220V交流電的通斷,方法非常多。使用繼電器是最方便的,但是繼電器通斷會有聲音,很不好,而且繼電器有次數限制,容易壞。題主也說明不用繼電器,下面提供幾種方法吧,供大家參考。
(1)使用雙向可控硅,注意是交流電,使用雙向可控硅而不是單向可控硅。


這種情況比較簡單,但是電路可靠性不高,220V和單片機電源必須共地,電路故障很容易高壓燒毀低壓端的單片機。


低壓控制高壓,最好做隔離,上圖為使用光耦隔離的控制方式,也可以使用其它物理隔離芯片。
(2)使用三極管、MOS管的控制方式


上圖是使用MOS管作開關的電路原理圖,因為是交流電,使用兩個N溝道的MOS管背靠背連接,該圖只是一部分示意圖,真正的電路還有很多關鍵技術,比如采樣交流電的極性、判斷零點,實現過零開通、斷開,以減少對設備的損耗。以及過流、短路保護,區分容性負載上電瞬間的波形與過流、短路波形的區別,防止誤保護。使用三極管的原理也是類似的,由于篇幅的原因,就不為大家詳細說明了,真正要詳細分析幾千字估計都不夠。
〈烜芯微/XXW〉專業制造二極管,三極管,MOS管,橋堆等,20年,工廠直銷省20%,上萬家電路電器生產企業選用,專業的工程師幫您穩定好每一批產品,如果您有遇到什么需要幫助解決的,可以直接聯系下方的聯系號碼或加QQ/微信,由我們的銷售經理給您精準的報價以及產品介紹
聯系號碼:18923864027(同微信)
QQ:709211280

