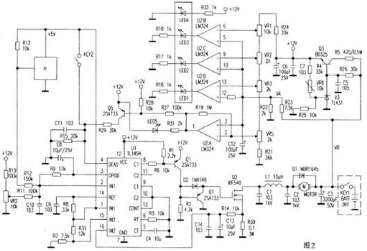
一、電路整體架構
電動自行車有刷控制器電路方框圖如下:


該控制器集成穩壓電源電路、PWM 產生電路、電機驅動電路、蓄電池放電指示電路以及電機過流與蓄電池過放電保護電路等模塊,協同保障電動自行車動力系統的穩定、高效運行,兼顧性能與安全。


二、電路原理精析
(一)穩壓電源
穩壓電源模塊以 V3(TL431)與 Q3 等元件為核心構建。36V 蓄電池經串聯穩壓環節,精準輸出 +12V 電壓,為控制電路穩定供電。通過調節 VR6,可對 +12V 電源進行精準校準,確保后續電路模塊獲得可靠電能輸入,維持整個控制器的正常工作狀態。
(二)PWM 電路
PWM 電路圍繞脈寬調制器 TL494 展開構建。R3 與 C4 聯同 TL494 內部電路,產生頻率約為 12kHz 的振蕩信號。H 代表高變低型霍爾速度控制轉把,從松開狀態旋至緊繃狀態時,輸出端電壓在 4V 至 1V 間連續可變。該電壓信號輸入至 TL494 的②腳,與①腳電壓參照比較,經調制后,于⑧腳輸出調寬脈沖。②腳電壓值越低,促使⑧腳輸出的調寬脈沖低電平部分寬度增加,電機轉速相應提升。電位器 VR2 用于零速精細調節,合理調配 VR2,可確保轉把松開時電機穩定停轉,保障起步平穩性。
(三)電機驅動電路
電機驅動電路由 Q1、Q2、Q4 等關鍵元件構成,適配永磁直流有刷電機 MOTOR。TL494 的⑧腳輸出調寬脈沖,先經 Q1 反相放大處理,進而驅動 VDMOS 管 Q2。⑧腳輸出調寬脈沖低電平部分寬度拓展,Q2 導通時長隨之增長,電機轉速攀升。D1 承擔電機續流二極管角色,有效防范 Q2 擊穿風險。當 TL494 的⑧腳輸出低電平信號時,Q1 與 D2 導通,Q4 截止,Q2 進入導通狀態;而當⑧腳切換為高電平輸出時,Q1 與 D2 截止,Q4 導通,敏捷泄放 Q2 柵極電荷,加速 Q2 截止進程,對控制 Q2 溫升、提升系統可靠性意義重大。
(四)蓄電池放電指示電路
蓄電池放電指示電路采用 LM324 內置的四個比較器搭建。12V 電源經 R24、VR1、VR4、VR3、VR5、R21 分壓,衍生出四個 distinct 基準電壓,分別饋送至四個比較器的反相端。蓄電池電壓經 R23 與 R22 分壓后,所得電壓與蓄電池電壓呈比例關系,輸入至各比較器同相端,計算公式為 VA = VB * R22 /(R22 + R23)。初始狀態,蓄電池電壓充足不低于 38V 時,LED1、LED2、LED3 均亮起;隨蓄電池電壓降至 38V 以下,LED3 熄滅;進一步降至 35V 以下,LED2 熄滅;當低于 33V 時,LED1 熄滅,此時迫切需為電池充電。分別調節 VR1、VR4、VR3,可精準設定 LED3、LED2、LED1 熄滅對應的電壓閾值。其中,LED4 作電源指示專用,LED5 則用于欠壓切斷控制器輸出的警示指示。
(五)蓄電池過放電保護
蓄電池放電過程,當電壓探底至 31.5V 時,LM324 的①腳輸出低電平信號,觸發三極管 Q5 導通,約 5V 電壓施加于 TL494 的死區控制端④腳。一旦該腳電位 ≥ 3.5V,TL494 內部調寬脈沖輸出管截止,連帶致使三極管 Q1、Q2 截止,電機隨即停止運轉,蓄電池放電戛然而止,切入電池保護模式。此時,LED5 亮起,直觀指示當前保護狀態。借助調節 VR5,可設定電池保護啟動的電壓精準值。
(六)電機過流保護
電機回路中,R30 擔綱電機電流取樣電阻。遭遇過流故障時,取樣電壓經 R14 輸入至 TL494 的⑩腳。當⑩腳電位超越設定值,TL494 內部運放 2 輸出高電平,迫使 TL494 內部調寬脈沖輸出管截止,進而 Q1、Q2 截止,電機緊急停轉,實現對電機的迅速保護,避免因過流引發的電機損毀風險。
(七)制動保護
剎車制動瞬間,KEY2 接通,5V 電壓直抵 TL494 的死區控制端④腳,TL494 內部調寬脈沖輸出管截止,Q1、Q2 相繼截止,電機飛速停止運轉,制動保護機制即時生效,確保行車安全,防止制動時電機持續介入引發意外。
〈烜芯微/XXW〉專業制造二極管,三極管,MOS管,橋堆等,20年,工廠直銷省20%,上萬家電路電器生產企業選用,專業的工程師幫您穩定好每一批產品,如果您有遇到什么需要幫助解決的,可以直接聯系下方的聯系號碼或加QQ/微信,由我們的銷售經理給您精準的報價以及產品介紹
聯系號碼:18923864027(同微信)
QQ:709211280

